車禍被告過失傷害怎麼辦?律師教你4大自保策略,完整應對流程一次看
-
商品資訊
目錄
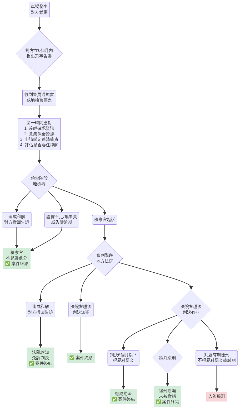
「明明只是個小擦撞,對方卻獅子大開口要求天價賠償,甚至還告我過失傷害?」收到警局或地檢署的傳票,相信是所有駕駛人最不願面對的惡夢。突如其來的刑事告訴,不僅讓人感到焦慮、不知所措,更擔心是否會留下前科、面臨牢獄之災,以及該如何應對後續的賠償問題。如果您正身處這樣的困境,請先深呼吸,不要慌張。本文將由專業律師的角度,為您深入剖析「車禍被告過失傷害」的完整應對流程,提供4大自保策略,從法律定義、證據蒐集、和解談判到訴訟應對,一步步帶您化解危機,保障自身權益。一、什麼是車禍過失傷害罪?先從基本定義了解
在談論如何應對之前,我們必須先正確理解「車禍過失傷害罪」的法律定義與成立要件。許多人誤以為只要自己不是故意的,或不是主要肇事者,就不會構成犯罪,但事實並非如此。(一)過失傷害罪的法律定義
根據中華民國刑法第284條過失傷害罪的規定如下:因過失傷害人者,處一年以下有期徒刑、拘役或十萬元以下罰金;致重傷者,處三年以下有期徒刑、拘役或三十萬元以下罰金。➙這裡的關鍵在於「過失」。在法律上,「過失」指的是駕駛人「應注意、能注意,而未注意」的情況。例如,駕駛時應注意車前狀況,卻因為分心看手機而未注意,導致撞傷前方行人,這就是典型的過失。它與「故意傷害」最大的不同在於,行為人並非蓄意要造成傷害結果,而是在不注意的情況下導致了事故的發生。(二)車禍過失傷害的成立要件
一場車禍是否會構成過失傷害罪,需要同時滿足以下四個要件。透過下表,您可以更清晰地了解:
(三)三個必須知道的重要觀念
1、不是主要肇事者也可能被告:這是最常見的迷思。在法律實務上,只要車禍鑑定報告認定您有1%的肇事責任,無論是「主因」還是「次因」,只要對方有受傷,對方就有權對您提出過失傷害告訴。2、傷勢輕重不影響罪名成立:許多人以為對方只是皮肉傷,應該不至於構成犯罪。但法律上,傷害的定義非常廣泛,即使只是輕微的擦傷或瘀青,在法律上都屬於「傷害結果」。傷勢的嚴重程度主要影響的是賠償金額與法官的判決刑度,而非罪名是否成立。3、過失傷害是「告訴乃論」罪:這是處理過失傷害案件最重要的特性之一。所謂「告訴乃論」,就是指檢察官不會主動偵辦,必須由被害人(或其他有告訴權之人)在事發後六個月內主動向警察局或地檢署提出告訴,案件才會進入司法程序。這也意味著,如果雙方能在這段期間達成和解,被害人可以「撤回告訴」,案件也就能圓滿落幕。二、收到車禍過失傷害告訴後,第一時間該做什麼?
收到來自警局的通知書或地檢署的傳票時,請務必保持冷靜。慌亂中的任何決定都可能對後續的案件處理產生不利影響。以下是您在第一時間應該採取的四個步驟,這將為您的自保策略打下穩固的基礎。(一)冷靜確認案件資訊
在採取任何行動之前,請仔細閱讀收到的文件,並確認以下關鍵資訊:•告訴人是誰? 確認提告的對象是否為事故的另一方當事人。•事故發生時間與地點? 核對文件上記載的事故資訊是否正確。•受理機關是哪裡? 是「警察局」通知您去做筆錄,還是「地方檢察署」傳喚您開偵查庭?這將決定您下一步的應對方式。(二)立即蒐集並保全所有證據
證據是決定案件走向的關鍵。事故發生後,您應該已經蒐集了部分證據,現在需要做的是將它們系統性地整理好,並思考是否還有遺漏。以下是一份證據保全的檢查清單,請逐一核對:■ 行車記錄器影像:這是最直接、最客觀的證據。請務必將事故前後的影像完整備份,避免被覆蓋。■ 事故現場照片與影片:包含車輛碰撞點、刮痕、煞車痕跡、散落物、周遭交通號誌標線等。■ 警方的相關紀錄:包括「道路交通事故當事人登記聯單」、「現場圖」、「筆錄」等。■ 車輛損壞的照片與維修估價單:這關係到後續的財物損失賠償評估。■ 目擊證人的聯絡方式:若有其他目擊者,他們的證詞可能成為左右肇事責任認定的關鍵。■ 您自己的保險資料:強制險、第三人責任險、車體險等,了解您的保險可以提供哪些保障。■ 與對方的通聯記錄:例如LINE對話紀錄或簡訊,這些內容可能涉及對方對賠償的期待或和解的意願。(三)申請釐清肇事責任的關鍵文件
肇事責任的比例,是過失傷害罪是否成立以及民事賠償金額高低的決定性因素。您必須主動申請以下文件,才能客觀地評估自身在法律上的處境。
(四)客觀評估是否需要委任律師
在完成上述步驟後,您需要評估是否尋求專業律師的協助。雖然並非所有案件都需要委任律師,但及早諮詢,了解自身的權利與義務,絕對是明智之舉。• 案情輕微:如果事故單純、肇事責任明確、對方要求的賠償金額合理,且您對法律程序有基本了解,或許可以嘗試自行處理,例如參與調解委員會的和解程序。• 案情嚴重或複雜:如果您面臨以下情況,強烈建議您諮詢甚至委任專業的車禍案件律師:• 對方傷勢嚴重(如骨折、重傷或死亡)。• 肇事責任有重大爭議。• 對方提出不合理的巨額賠償(獅子大開口)。• 您對法律程序完全不熟悉,擔心自己的權益受損。• 您希望盡力爭取不起訴、無罪或緩刑,避免留下刑事前科。➟一位有經驗的律師不僅能為您分析案情、擬定訴訟策略,更能代理您進行和解談判,在法庭上為您辯護,是您在面對複雜法律問題時最可靠的後盾。三、車禍被告過失傷害的4大核心自保策略
當您完成前置準備,對案情有了基本掌握後,接下來就進入了實質的應對階段。面對過失傷害的刑事告訴,您的目標可以分為三個層次:首要目標是爭取「無罪或不起訴」,徹底擺脫刑事責任;次要目標是達成「和解撤告」,以賠償換取免除刑罰;最後的底線是爭取「輕判或緩刑」,將刑責的衝擊降到最低。以下我們將圍繞這三個目標,展開四大核心自保策略。策略一:全力爭取無罪或不起訴處分
不起訴處分,是指檢察官在偵查後認為被告的犯罪嫌疑不足,或基於法律的特定理由,決定不將案件起訴到法院。這對被告來說是最好的結果,因為案件在偵查階段就宣告終結,完全不會有留下前科的風險。(一)爭取不起訴的五種可能情況
1、已超過6個月的法定告訴期間:如前所述,過失傷害是告訴乃論罪。如果對方從車禍發生當天起算,超過了6個月才提出告訴,其告訴權就已經消滅。檢察官會依職權直接做出不起訴處分。2、證據不足:檢察官必須有足夠的證據,才能證明被告「有過失」且「過失行為與傷害結果有因果關係」。如果您能提出有力證據(如行車記錄器影像)證明自己沒有任何過失,或對方的傷勢與本次車禍無關,檢察官就可能因證據不足而給予不起訴處分。3、您完全沒有肇事責任(零肇責):這是最理想的抗辯方向。如果車禍鑑定報告明確指出對方應負全部肇事責任,而您完全沒有肇事因素,那麼過失傷害罪的根本前提——「過失行為」——也就不存在了,自然不會構成犯罪。4、犯罪情節極其輕微(微罪不舉):在極少數情況下,如果您的過失非常輕微,且對方傷勢也微不足道,檢察官可能根據刑事訴訟法第253條,認為沒有起訴的必要,而給予職權不起訴處分。5、被告死亡:若被告在訴訟過程中不幸身亡,訴訟主體已不存在,檢察官依法會給予不起訴處分。(二)如何具體行動以爭取不起訴?
• 提出有利證據:積極向檢察官提交行車記錄器、現場照片、目擊證人等,證明您已盡到注意義務,沒有過失。• 申請權威鑑定:若初判表對您不利,應立即在期限內自費申請車禍鑑定,爭取一份對您有利的鑑定報告。• 委任律師撰寫答辯狀:一份專業的刑事答辯狀,可以幫助您有條理地向檢察官闡述事實、分析法律爭點,並提出有利的證據,有效提高不起訴的機率。• 在偵查庭上積極且謹慎地答辯:偵查庭是您直接向檢察官說明的機會。應針對檢察官的提問,不卑不亢地陳述事實,強調自己沒有過失或對方傷勢的疑點。【實際案例分享】
小張駕駛時,一位老先生突然從路邊衝出,小張緊急煞車但仍輕微碰到老先生,導致其跌倒手部擦傷。老先生家屬要求20萬和解金不成,便提告過失傷害。小張委任律師後,律師協助調閱路口監視器,並在偵查庭上主張:小張在該路段並無超速,且已盡力煞車,事故發生是因老先生未注意左右來車突然衝出,小張並無任何過失。最終,檢察官採納了律師的意見,並根據監視器畫面,認定小張無肇事責任,給予不起訴處分。策略二:積極尋求和解,以撤回告訴終結案件
如果爭取不起訴的難度較高,例如車禍鑑定報告明確指出您有部分肇事責任,那麼「尋求和解」就成為您最重要、也最務實的策略。因為過失傷害是告訴乃論罪,只要對方願意撤回告訴,案件就能劃下句點。(一) 和解的四大優勢
• 徹底免除刑責:一旦被害人撤告,檢察官就會做出不起訴處分,或法院會做出免訴判決,您就完全不用擔心刑事責任。• 避免留下前科:案件在進入判決前就已終結,自然沒有前科問題。• 節省時間與金錢:避免了漫長的訴訟程序,也省下了可能更為高昂的律師費與訴訟成本。• 民刑事一次解決:可以在和解書中一併處理民事賠償問題,避免後續的民事求償訴訟。(二)把握和解的三個黃金時機
1、偵查階段(地檢署):這是最佳的和解時機。在此階段達成和解並撤告,案件直接以「不起訴」終結,最為乾淨俐落。2、起訴後審理中(法院):即使案件已被起訴,在法院審理期間仍可持續進行和解。達成和解後,被害人可向法院撤告,法院會下「免訴判決」。3、一審言詞辯論終結前:這是最後的和解機會。根據刑事訴訟法第238條,告訴乃論之罪,在第一審辯論終結前,都可以撤回告訴。一旦進入二審,就無法再撤告了。(二)和解金額如何談判?先從了解賠償項目開始
談判的基礎是了解對方「可以」要求哪些賠償,以及「合理」的範圍在哪裡。以下是法院實務上認可的賠償項目:
精神慰撫金行情參考表 精神慰撫金沒有固定標準,但法院判決仍有大致的行情範圍可循。以下表格可作為您談判時的參考:
(三)五大和解談判實用技巧
1、了解對方底牌:在談判前,先透過調解委員或保險理賠員了解對方的核心訴求是什麼?是急需用錢,還是單純想出一口氣?2、備妥談判籌碼:將您計算的合理賠償金額範圍、相關判決案例、以及您的保險理賠額度整理好,作為談判的依據。3、善用保險資源:務必通知您的保險公司(強制險與第三人責任險)一同參與協商。保險理賠員通常有豐富的談判經驗,且理賠金額可直接用來支付和解金。4、選擇中立場所:盡量選擇在鄉鎮市區公所的「調解委員會」進行談判。調解委員是中立的第三方,能協助雙方溝通,且調解成立的筆錄與法院判決有同等效力。5、保持冷靜與同理心:談判時態度誠懇,即使覺得對方要求不合理,也避免惡言相向。適時表達歉意與關懷,有助於緩和氣氛,促成和解。(四) 遇到對方「獅子大開口」怎麼辦?
• 要求對方提出所有單據:所有醫療、維修、工作損失等費用,都應要求對方提供正式單據,空口無憑的要求無須理會。• 以法院判決行情回應:當對方提出的精神慰撫金遠高於市場行情時,可以委婉地提出法院的判決案例,讓對方了解即使進入訴訟,也未必能拿到那麼高的金額。• 讓數據說話:將您計算的合理賠償明細表提供給對方和調解委員參考,將談判拉回理性的軌道。• 適時尋求律師協助:如果對方態度強硬,或您不擅長談判,可以委任律師代理,由專業人士為您把關。(五) 和解書怎麼簽?三大重點絕不錯過
一份嚴謹的和解書是保障您的最後一道防線。簽署時務必確認以下三點:1、明確的撤告條款:和解書上必須白紙黑字寫明「告訴人(被害人)同意拋棄本案民、刑事其餘請求權,並同意向OO地方檢察署/OO地方法院撤回對被告OOO所提之刑事過失傷害告訴。」2、賠償細節要清楚:總金額、付款方式(一次付清或分期)、付款期限等都需詳細記載。3、雙方親自簽名:確認簽署人為當事人本人,並最好有調解委員或證人在場作證。策略三:若無法和解,力拼爭取輕判或緩刑
當和解之路走到盡頭,案件進入法院審理程序時,您的目標就轉為向法官爭取最輕的刑度,例如得易科罰金的判決,甚至是緩刑。(一)如何向法官展現誠意以求輕判?
• 展現悔意:在法庭上坦承自己的過失,並對被害人表達誠摯的歉意。• 提出具體賠償方案:即使無法達成和解,仍可主動將您認為合理的賠償金額「提存」到法院,以證明您有賠償的誠意。• 強調自身有利條件:例如您是初犯、平時品行良好、需扶養家庭等,這些都是法官量刑時會考量的因素。• 尋求被害人原諒:若能在法庭上取得被害人的原諒(即使未達成和解),對爭取輕判也有極大幫助。(二)車禍過失傷害的刑責與易科罰金

什麼是易科罰金?簡單來說,就是「用錢換取不用坐牢」。如果您的判決是6個月以下的有期徒刑或拘役,法官通常會在判決主文中宣告可以用罰金代替。折算標準為每日新台幣1,000元、2,000元或3,000元。➙範例:若法官判處您有期徒刑3個月,得易科罰金,以每日1,000元折算。您就需要繳納 3個月 × 30天/月 × 1,000元/天 = 90,000元 的罰金,來免除牢獄之災。(三)終極目標:爭取「緩刑」
緩刑,是比易科罰金更好的結果。如果法官宣告緩刑,代表在緩刑期間(2至5年)內,只要您沒有再故意犯罪,原本的刑罰就「暫緩執行」,時間一到,該刑罰宣告就失去效力,在法律效果上幾乎等同於沒有被判刑,也不會留下前科紀錄。
爭取緩刑的條件:• 您被判處的是2年以下有期徒刑、拘役或罰金。• 過去沒有因為「故意犯罪」而被判過有期徒刑。• 法官認為暫不執行刑罰為適當。➙要爭取緩刑,最關鍵的因素通常是「是否與被害人達成和解」。如果已經和解,法官宣告緩刑的機率會大幅提高。策略四:善用法律程序,在每個階段保護自己
刑事訴訟程序繁瑣,在不同階段有不同的應對重點。• 偵查階段:收到傳票務必準時到庭。製作筆錄時,對於不確定的問題可以回答「不清楚」或「需要時間回憶」,切勿隨意猜測或承認不實的指控。此階段可委任律師陪同,並在必要時向檢察官聲請調查對您有利的證據。• 審判階段:積極出庭,親自向法官說明。在律師的協助下,進行證據的攻防,詰問證人,並持續與對方溝通和解的可能性。• 救濟程序:如果您對判決結果不服,例如認為自己無罪而被判有罪,或刑度過重,都可以在收到判決書後的法定期間內(通常為20日)提起上訴,尋求上級法院的再次審理。四、車禍被告過失傷害常見問題 FAQ
我們整理了15個在諮詢過程中,被告最常提出的問題,希望能一次為您解惑。Q1:車禍過失傷害一定會被起訴嗎?
A:不一定。如果檢察官認為案件符合不起訴的條件,例如已超過6個月的告訴期限、證據不足以證明您有過失、您完全沒有肇事責任,或者您與對方達成和解並撤回告訴,那麼檢察官就會做出「不起訴處分」,案件在偵查階段就會終結。Q2:被告車禍過失傷害會留下前科嗎?
A:這取決於最終的判決結果。所謂的「前科」,通常指的是警察刑事紀錄證明書(俗稱良民證)上的記載。以下是不同結果的影響:• 不起訴或無罪判決:完全不會有任何刑事紀錄。• 判處拘役或有期徒刑:會留下前科紀錄。• 判處有期徒刑但宣告緩刑:若緩刑期滿未被撤銷,則不會留下前科紀錄。• 僅判處罰金或判決得易科罰金並繳清:在繳清罰金後的5年內,良民證上仍會註記,5年後才會是「無案底」狀態。但法院內部系統的紀錄是永久的。Q3:車禍過失傷害的刑責可以易科罰金嗎?
A:可以。如果法院判處的刑度在「6個月以下有期徒刑或拘役」,法官通常會同時宣告得易科罰金。只要您在指定的期限內繳納罰金,就可以免於入獄服刑。目前的折算標準多為每日新台幣1,000元至3,000元。Q4:對方要求的賠償金額太高,獅子大開口怎麼辦?
A:首先,不要因為害怕被告就輕易妥協。您可以採取以下步驟:1. 要求對方提供所有費用的正式單據,例如醫療收據、維修估價單。2. 參考市場行情與法院判決案例,評估對方要求的精神慰撫金是否合理。3. 善用調解委員會,請中立的調解委員協助溝通。4. 委任律師,由專業人士協助您評估合理賠償範圍並進行談判。Q5:簽了和解書、賠了錢,對方還可以再告我嗎?
A:不一定,關鍵在於和解書的內容以及是否完成撤告程序。一份嚴謹的和解書,除了記載賠償金額外,最重要的就是要有「拋棄民、刑事其餘請求權」與「同意撤回刑事告訴」的條款。簽署後,務必確認對方真的有向地檢署或法院遞交「刑事撤回告訴狀」,案件才算真正了結。Q6:我只有一點點肇事責任(例如10%),也會被告、也會成立犯罪嗎?
A:是的。法律上,只要您不是「零肇責」,也就是說,只要您對事故的發生存在哪怕是1%的過失,且對方因此受傷,對方就有權對您提告,而過失傷害罪也可能成立。不過,您的肇事責任比例會是法官量刑時的重要參考依據,肇責越低,刑度通常會越輕。Q7:對方只是輕微擦傷,這樣也算「傷害」嗎?
A:算的。刑法上的「傷害」定義很廣,並不以傷勢嚴重為必要。只要造成他人身體生理機能的破壞,即使是紅腫、瘀青、擦傷,都構成傷害結果。因此,切勿因對方傷勢輕微就掉以輕心。Q8:車禍過失傷害的提告期限到底是多久?從哪天開始算?
A:告訴期間為6個月。根據刑事訴訟法第237條,告訴乃論之罪,應自「得為告訴之人知悉犯人之時起」,於六個月內為之。在車禍案件中,通常就是指從「事故發生當天」起算6個月內。Q9:如果我也受傷了,可以反告對方過失傷害嗎?
A:可以。如果對方在該次事故中也有肇事責任(非零肇責),而您也因此受傷,您同樣可以在事故發生後6個月內,向警方或地檢署對對方提出過失傷害告訴。在實務上,這種「互相提告」的情況相當常見,有時也能成為促使雙方坐下來和解的策略之一。Q10:我沒有買第三人責任險,只有強制險,該怎麼辦?
A:強制險只理賠對方的「體傷醫療費用」,對於財物損失(如車輛維修)和精神慰撫金等項目是不理賠的,這些部分需要您自掏腰包。在這種情況下,您更應該積極與對方協商,參考合理的賠償行情,盡力在您可以負擔的範圍內達成和解,避免後續進入訴訟程序,面臨法院可能判決的更高額賠償。Q11:收到地檢署的傳票,可以請假不要去嗎?
A:絕對不可以。刑事案件的偵查庭或審判庭,被告本人有「到場義務」。如果無正當理由(如重病住院)而未到庭,檢察官或法官可以發布「拘票」,強制將您拘提到案。缺席不僅會留下壞印象,也等於放棄了為自己辯護的權利。Q12:我可以全程委任律師代理出席,自己不用出面嗎?
A:不行。在刑事訴訟中,被告本人必須親自到庭。律師的角色是「辯護人」,他可以陪同您出庭,在旁邊協助您、為您向檢察官或法官陳述法律意見,但不能完全取代您本人。律師的主要作用是在庭前為您分析案情、擬定策略,並在庭上守護您的程序權利。Q13:和解金額可以分期付款嗎?
A:可以。和解的內容完全由雙方協商決定。如果您無法一次性支付全部和解金,可以和對方協商分期付款的方案,例如分成幾期、每期支付多少、何時支付等。務必將這些分期細節白紙黑字詳細記載在和解書中,以杜絕後續爭議。Q14:我真的覺得自己完全沒有過失,該如何證明?
A:如果您堅信自己沒有任何過失,就必須提出強而有力的證據來推翻警方的初判表或對您不利的鑑定報告。最關鍵的證據通常是行車記錄器影像或路口監視器畫面,這些客觀影像最能還原事發經過。此外,尋找有利的目擊證人、或針對對方提出的證據(如傷單)的矛盾點進行質疑,都是可能的抗辯方向。Q15:一個車禍過失傷害案件,從被告到結案,大概要花多久時間?
A:案件時程因複雜度與處理方式而有極大差異:• 偵查中和解:最快的情況,若能在2-3個月內達成和解並撤告,案件在偵查階段(約3-6個月)即可終結。• 進入法院審理:若無法和解而被起訴,第一審法院的審理時間通常需要6個月至1年。• 上訴:如果對一審判決不服再提起上訴,二審程序可能又需要半年以上。整個案件拖到2-3年都有可能。面對車禍過失傷害的指控,您不必然是待宰的羔羊。透過冷靜的應對、積極的策略,以及對法律程序的正確認知,您完全有能力為自己爭取最有利的結果。然而,法律的細節繁瑣,訴訟的壓力沉重,在某些情況下,尋求專業協助不僅是選項,更是必要。(一)什麼情況下,您應該立即尋求律師協助?
• 事故導致重傷害或死亡:這類案件刑責較重,且賠償金額龐大,絕不建議自行處理。• 肇事責任有重大爭議:當您堅信自己無肇責,或鑑定報告與您的認知有極大出入時,需要律師協助您在法律上進行攻防。• 對方提出不合理的巨額賠償:面對獅子大開口,律師能為您把關,過濾不合理的要求,並以法院判決行情為基礎進行談判。• 您對法律程序完全陌生且感到巨大壓力:讓專業的律師成為您的後盾,能為您分擔壓力,確保您的權益在每個程序中都受到保障。• 您的職業或身分無法承受刑事前科:如果您是軍公教人員、專業人士或有移民、留學計畫,避免留下刑事紀錄至關重要,應委任律師盡全力爭取不起訴或無罪判決。(二)專業車禍律師可以為您做什麼?
• 全面分析案情:從法律與實務角度,為您剖析案件的優勢與劣勢。• 擬定最佳策略:規劃是要力爭無罪、尋求和解,還是爭取輕判。• 代理談判協商:作為您的代理人,與對方或其律師進行專業、理性的和解協商。• 撰寫法律書狀:為您撰寫精準的刑事答辯狀、辯護狀,向檢察官與法官有效傳達您的主張。• 陪同出庭辯護:在偵查庭與審判庭上,隨時在您身邊提供協助,並代表您進行法律上的辯護。
結語 車禍的發生是任何人都不樂見的,被告過失傷害更是身心的一大煎熬。請記得,法律是保護懂法的人。本文為您提供的完整應對策略與流程,希望能幫助您在慌亂中找到方向。面對指控,請保持冷靜,把握每一個對您有利的時機,尤其是「和解」的黃金機會。如果案情讓您感到力不從心,不要猶豫,立即尋求專業律師的諮詢與協助。多一份專業的保障,就多一分安心,也多一分爭取圓滿結局的機會。如有任何法律問題請立即聯繫→線上免費諮詢平台
———————————————————謙聖國際法律事務所LINE線上法律諮詢:@lawuicc001(點擊諮詢)歡迎電話預約會議:03-3150-034提供多元支付:現金、信用卡、銀行轉帳【了解更多】Facebook:謙聖國際法律事務所Instagram:chien.sheng_ -
商品Q&A

